2024年4月24日 星期三
2021-07-16 19:27:32
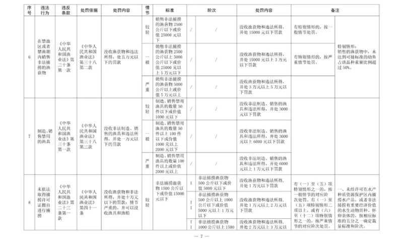
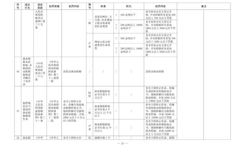
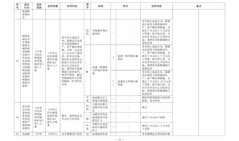
为规范海洋渔业行政处罚自由裁量,保障公民、法人和其他组织的合法权益,进一步提升严格规范公正文明执法水平,中国海警局会同农业农村部研究形成了《海洋渔业行政处罚自由裁量基准(试行)》(征求意见稿)。现向社会征求意见。
公众可通过三种途径提出意见:
1.登陆中国海警局网站(http://www.ccg.gov.cn),进入下方“在线咨询”栏目提出意见;农业农村部网站(http://www.moa.gov.cn),进入上方“互动”栏目中的“征求意见”提出意见。
2.邮件发送至:cailiangjizhun@163.com。
3.信函邮寄至:中国海警局执法部(地址:北京市海淀区杏石口路18号,邮编:100195)或农业农村部渔业渔政管理局(地址:北京市朝阳区农展南里11号,邮编:100125),并在信封上注明“海洋渔业行政处罚自由裁量基准反馈意见”字样。
意见反馈截止时间为2021年8月15日。








































